当前位置:
首页
> 北方资讯 > 企业公告

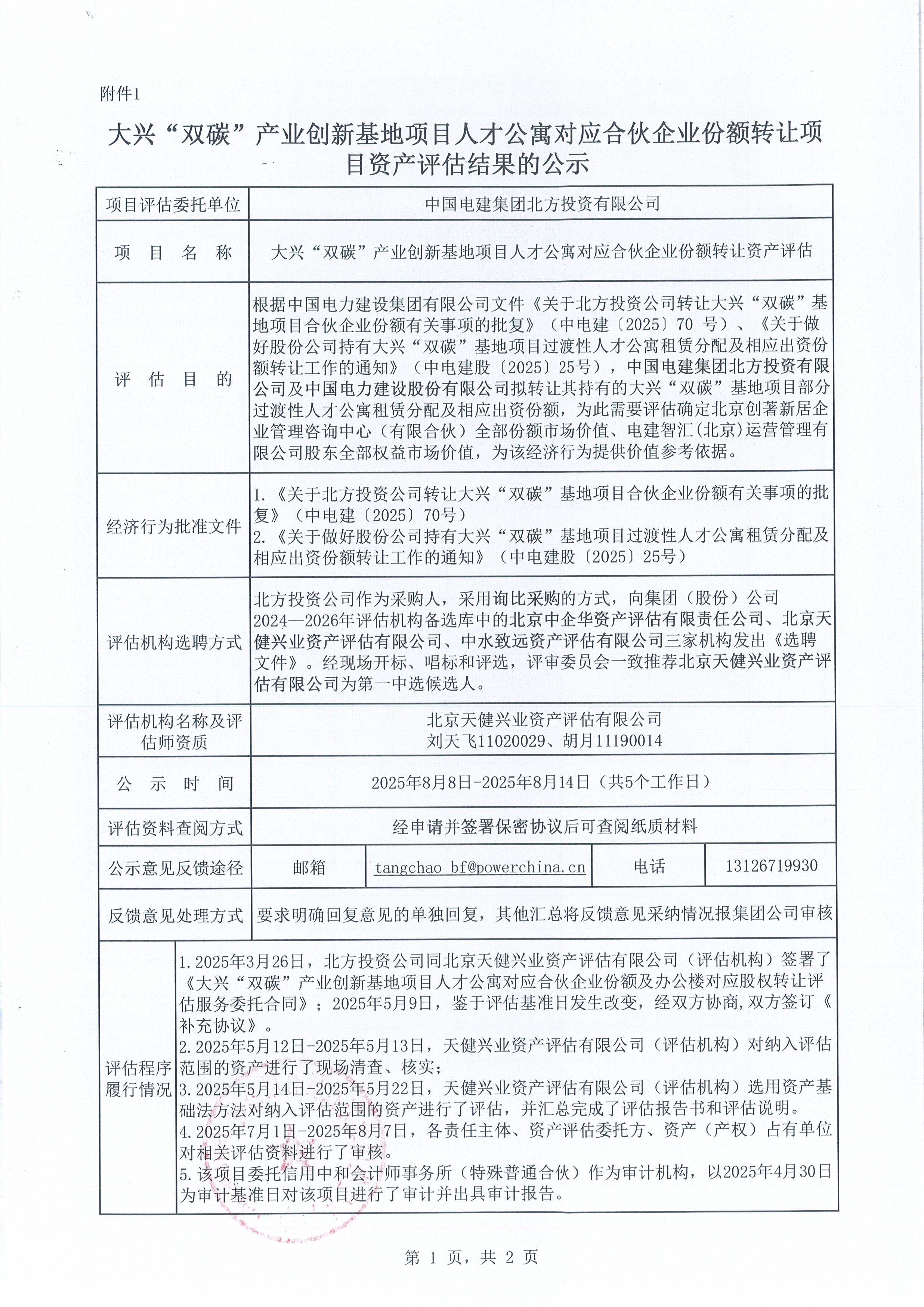
大兴“双碳”产业创新基地项目人才公寓对应合伙企业份额转让项目资产评估结果的公示

发布日期:2025-08-08    信息来源:投资经营部/法律与风险管理部   作者:汤超   字号:[ ]   








【打印】 【关闭】